论文技术路线图(论文指导记录10条)2025年12月精选导读
论文技术路线图(论文指导记录10条)
论文技术路线图网友观点1:
#创赛讲解# 技术研发人才上台讲,总在讲技术路线图从欧美到日本,还在国内的路线,浪费了很多时间路演仅给你30秒的时间,所以不要象论文答辩一样。是产品创新、工艺流程创新、服务创新还是商业模式创新,技术流程、工艺、优势、与同行的核心竞争力可以用30秒的小视频来展示,或者直接用样品展示,千万不要讲枯燥的技术原理与天文数字般的架构图。对于商业模式的各个阶段、营销的措施、产品功能迭代用箭头来表示,一目了然,配上图片更好说胆,把亮点、签约合同、回款单、发明专利等佐证亮出来,这样会加分。2025年11月30日星期日上午9点半,创服智达杨军在2025年“松湖杯”创新创业大赛训练营主讲《商业模式设计与优化》,地址是松山湖国际创新创业社区A3栋4楼。
论文技术路线图网友观点2:
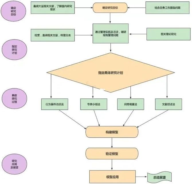
论文最难的一关,其实在选题核心理念:选题是战略,框架是战术。战略方向正确,战术执行才能事半功倍。从“选题焦虑”到“开题通行”的七步法,供同样被放养的同学抄作业: ① 圈定兴趣地盘(发散思维)把大方向拆成子领域,先列出 3–5 个兴趣圈,将它们作为初步的“备选篮”。 ② 扫描学术热点 在 CNKI(中文学位论文)、IEEE Xplore(工科)、或顶级学会官网,用关键词组合检索近三年的顶级会议和硕博论文,标题交叉比对,找“会议火 + 学位论文多”的交集带。 ③ 验证趋势信号 进入知网博硕士学位论文数据库,设置筛选条件为“近3年”,按 “被引频次”或“下载量” 排序。关注那些被引量高且持续活跃的关键词或主题。这是学术共同体用“脚”投票出的“绿灯”方向,可行性更高。④ AI灵感风暴(效率工具) 把粗略方向喂给大模型:“××方向研一,想研究×××,请给 5 个近三年创新且可行的选题,附意义与创新点。”秒出候选清单。 ⑤ 寻求导师拍板(规避风险) 将AI生成的清单和自己的思考,浓缩成一页A4纸的摘要(包含选题、简要意义、你的初步判断)。找导师进行一次5分钟的线下沟通。利用导师的经验,一刀砍掉存在明显理论缺陷、数据获取困难或价值不高的“雷区”,拿到选题的“原则性同意”。这是最关键的风险控制环节。 ⑥ 精修题目与框架(对标优秀) 下载3-5篇选题相近的高被引硕博论文,仔细剖析其目录结构、技术路线图和实验/案例分析设计;用 DeepSeek 搭初版框架,再约导师“小改—面谈—再小改”循环,直到定稿。 ⑦ 全面开题冲刺 框架锁定→写综述→开题报告→正式启动科研时间线。 焦虑难免,但记住:先抓选题,再抓框架。焦虑源于停滞。
论文技术路线图网友观点3:
线路,高效传输,损耗很小,美国一条也没有。在这个领域中国的技术,也是世界上最为强大的。中国的信息通信技术更是如此,今天中国已经建了1,200万个通信基站。其中500万个是5G基站。90%的中国农村实现覆盖。美国不过是建了50万个通信基站,5G基站只有10万个。所以在美国到处打不通电话,电视剧里最常见的一个情节,被犯罪分子侵害,没有手机信号无法报警。材料、能源、信息的能力,影响了这个国家的军事实力,也影响了这个国家的生产制造能力,中国的工业总产值是G7的总和,也就是说相当于美国、德国、日本、法国、英国、意大利、加拿大加起来工业总产值。强大的工业制造能力,就是以科技水平为保障的,今天中国有17,000个黑灯工厂,中国的工厂里安装了全世界一半以上的机器人,中国的生产制造效率远远超过美国,特斯拉在美国一直没办法按时交货,到中国来就可以正常运营,没有中国工厂苹果就无法生产出足够的手机。今天美国所谓的科技,已经退在很小的几个领域,变成炒股的工具,我们很快就会看到中国的芯片,远远超过美国,中国今天已经建起了全世界最完整的芯片产业链,只用5年时间,不但芯片不会被卡脖子, 而且形成对世界的冲击力。今天中国的新能源车、高铁、高速公路、桥梁建设、6代机、高超音速导弹、无人机、机器狼、机器人、雷达、通信基站、特高压、光伏发电等等,对于美国都是神一样的存在,美国已经没有什么先进技术,可以让中国眼前一亮的,更没有什么技术,美国人做了,中国人做不到的。美国已经拿了400多个诺贝尔奖,中国只是一个零头,理论上美国科学技术应该大幅度领先中国,事实上美国的领先就是发奖,发论文,相互炒作。
论文技术路线图网友观点4:
该设备设计为口袋大小,具备上下文感知能力,深度整合大语言模型。点评:立讯精密的制造能力与OpenAI的技术优势相结合,有望推出具有创新性的AI硬件产品,改变现有消费电子市场格局。5. 摩尔线程将于9月26日接受科创板首发上会审议,拟募资80亿元用于新一代AI、图形及SoC芯片研发。点评:作为国内少数具备全功能GPU研发能力的企业,摩尔线程的上市将为其发展提供资金支持,有助于提升国内AI芯片的研发和生产能力,与国际龙头企业竞争。6. 华为在全联接大会2025期间提出行业智能化“ACT三步走”实施路径,并联合伙伴发布9大行业智能化解决方案。点评:华为的“ACT三步走”路径和行业智能化解决方案,有助于推动AI在各行业的深度应用和规模化落地,提升企业的智能化水平和竞争力。7. 紫东太初4.0多模态推理大模型正式发布,在带图思考多模态复杂推理和工具调用方面全面超过GPT5,同步宣布“紫东太初云”平台正式发布。点评:紫东太初4.0的发布标志着我国在多模态大模型领域取得重要突破,“紫东太初云”平台的发布则为企业提供了全链路的AI服务,有助于推动AI与实体经济的深度融合。8. 2025东湖国际人工智能高峰论坛举行,会上围绕大模型演进、具身智能、AI for Science及产业发展等前沿议题展开深度交流。点评:该论坛为AI领域的专家学者、企业代表提供了交流合作的平台,有助于推动AI技术的研发和产业发展,促进各领域的智能化升级。9. 华为轮值董事长徐直军首次公开披露计算战略核心“超节点+集群”,公布昇腾、鲲鹏芯片及超节点技术路线图。点评:这显示了华为在计算领域的战略布局和技术实力,通过系统创新实现算力领先,将为国内AI发展提供强大的算力支持。10.
论文技术路线图网友观点5:
路线图河北日报客户端教育数字化是开辟教育发展新赛道和塑造教育发展新优势的重要突破口。《教育强国建设规划纲要(2024—2035年)》提出,实施国家教育数字化战略,促进人工智能助力教育变革。为激发和释放数字教育发展的巨大潜能,进一步深化推进教育数字化,日前我省多部门联合出台了《加快推进教育数字化实施方案(2025—2027年)》,为全省教育数字化变革绘制了清晰的路线图。筑基固本,构建全域覆盖的智慧教育新生态当前,人工智能技术正在重塑教育中最本质的“教”与“学”关系。日前,赵县第三中学青年教师刘会会借助国家中小学智慧教育平台中的“希沃白板”,设计出“交互式姓名消消乐”游戏,从中可以了解到学生对知识的掌握情况。“学校运用人工智能对传统课堂进行改造和升级,打造出具有智能化、个性化、交互性的课堂。”刘会会表示。近年来,赵县用人工智能、大数据等技术为乡村教育高质量发展注入了新动能。该县构建起了“1+3+5”教育数字化转型体系,即1个大数据中心,城乡双师课堂、AI精准教研、创客空间3大应用场景,以及覆盖管理、教研、教学、评价、资源5个维度的协同机制,实现教育资源的高效整合与深度应用。这是我省教育数字化发展的一个缩影。近年来,我省积极推进教育新型基础设施建设。目前,我省已建成教育专网万兆骨干网,覆盖所有设区市教育局和省内高校。未来,智慧教育资源体系将如何继续完善?方案指明了方向。我省将充分利用国家智慧教育平台,丰富各类优质教育教学资源。基础教育资源要覆盖中小学各学段各学科、特殊教育和实验教学等;高等教育、职业教育建设精品数字课程、虚拟仿真实习实践、学位论文
论文技术路线图网友观点6:
河北绘出路线图】教育数字化是开辟教育发展新赛道和塑造教育发展新优势的重要突破口。《教育强国建设规划纲要(2024—2035年)》提出,实施国家教育数字化战略,促进人工智能助力教育变革。为激发和释放数字教育发展的巨大潜能,进一步深化推进教育数字化,日前我省多部门联合出台了《加快推进教育数字化实施方案(2025—2027年)》,为全省教育数字化变革绘制了清晰的路线图。筑基固本,构建全域覆盖的智慧教育新生态当前,人工智能技术正在重塑教育中最本质的“教”与“学”关系。日前,赵县第三中学青年教师刘会会借助国家中小学智慧教育平台中的“希沃白板”,设计出“交互式姓名消消乐”游戏,从中可以了解到学生对知识的掌握情况。“学校运用人工智能对传统课堂进行改造和升级,打造出具有智能化、个性化、交互性的课堂。”刘会会表示。近年来,赵县用人工智能、大数据等技术为乡村教育高质量发展注入了新动能。该县构建起了“1+3+5”教育数字化转型体系,即1个大数据中心,城乡双师课堂、AI精准教研、创客空间3大应用场景,以及覆盖管理、教研、教学、评价、资源5个维度的协同机制,实现教育资源的高效整合与深度应用。这是我省教育数字化发展的一个缩影。近年来,我省积极推进教育新型基础设施建设。目前,我省已建成教育专网万兆骨干网,覆盖所有设区市教育局和省内高校。未来,智慧教育资源体系将如何继续完善?方案指明了方向。我省将充分利用国家智慧教育平台,丰富各类优质教育教学资源。基础教育资源要覆盖中小学各学段各学科、特殊教育和实验教学等;高等教育、职业教育建设精品数字课程、虚拟仿真实习实践、学位论文
论文技术路线图网友观点7:
教育数字化,河北绘出路线图教育数字化是开辟教育发展新赛道和塑造教育发展新优势的重要突破口。《教育强国建设规划纲要(2024—2035年)》提出,实施国家教育数字化战略,促进人工智能助力教育变革。为激发和释放数字教育发展的巨大潜能,进一步深化推进教育数字化,日前我省多部门联合出台了《加快推进教育数字化实施方案(2025—2027年)》,为全省教育数字化变革绘制了清晰的路线图。筑基固本,构建全域覆盖的智慧教育新生态当前,人工智能技术正在重塑教育中最本质的“教”与“学”关系。日前,赵县第三中学青年教师刘会会借助国家中小学智慧教育平台中的“希沃白板”,设计出“交互式姓名消消乐”游戏,从中可以了解到学生对知识的掌握情况。“学校运用人工智能对传统课堂进行改造和升级,打造出具有智能化、个性化、交互性的课堂。”刘会会表示。近年来,赵县用人工智能、大数据等技术为乡村教育高质量发展注入了新动能。该县构建起了“1+3+5”教育数字化转型体系,即1个大数据中心,城乡双师课堂、AI精准教研、创客空间3大应用场景,以及覆盖管理、教研、教学、评价、资源5个维度的协同机制,实现教育资源的高效整合与深度应用。这是我省教育数字化发展的一个缩影。近年来,我省积极推进教育新型基础设施建设。目前,我省已建成教育专网万兆骨干网,覆盖所有设区市教育局和省内高校。未来,智慧教育资源体系将如何继续完善?方案指明了方向。我省将充分利用国家智慧教育平台,丰富各类优质教育教学资源。基础教育资源要覆盖中小学各学段各学科、特殊教育和实验教学等;高等教育、职业教育建设精品数字课程、虚拟仿真实习实践、学位论文
论文技术路线图网友观点8:
超越简单的工具介绍,深入剖析各类技术的应用底层逻辑,使财务人员能够举一反三,灵活适配不断迭代的技术环境。全书的核心价值体现在第四章的可视化实施路径图中。该路径图系统性地拆解了“AI + 十大财务关键场景”的解决方案,涵盖智能审核、数字员工、财务数据清洗、智能预测与决策支持等核心环节。这为财务团队提供了一张清晰的行动路线图,确保AI技术能够精准赋能业务流程,驱动财务职能从核算记账向战略分析的价值创造者转型。《AI财务实战:轻松实现财务效率倍增》由全球最具影响力的管理会计组织IMA权威编撰,是财务管理者、从业者及所有希望借助AI提升竞争力的专业人士的必读之作。它不仅是知识读本,更是助力您在数智化浪潮中赢得先机的战略工具。作者介绍金源,正高级会计师,资深CFO,知名财务数字化专家,上海国家会计学院兼职教授/智能财务研究院联席院长,财政部全国会计信息化标准化技术委员会咨询专家、中国总会计师协会智能财务专业委员会副主任委员、中国会计学会会计信息化专业委员会委员,兼任清华大学、上海交通大学、复旦大学、上海财经大学、中央财经大学等多所高校研究生导师,入选中国知网高被引学者TOP 1%。长期在高科技企业和上市公司担任高管,在财务与会计、资本运作与企业管理等方面拥有丰富经验,致力于智能财务、财务大模型研究实践,在推动财务数字化转型方面具有独到的见解和深入的洞察。李成智,上海财经大学信息管理与信息系统学士、会计硕士。现就职于某头部互联网公司AI Finance团队,从事财务数字化、大模型财务应用相关工作。于核心期刊发表论文十余篇,参编多部财务数字化、智能财务相关图书。
论文技术路线图网友观点9:
【#科研速递# |清华四川能源互联网研究院成果入选2025年度绿色技术创新案例】近日,中国专利保护协会公布2025年度绿色技术创新案例名单,共遴选出60项优质创新成果。清华四川能源互联网研究院申报提交的“高电压无线充电器”——输电线路在线监测设备无线供能系统成功入选。该成果由清华四川能源互联网研究院输配电设备综合仿真及智能运维研究所研发,创新性提出基于多级磁谐振耦合的无线功率传输系统,有效解决了从导线侧跨越绝缘子向电力塔上设备安全供能的技术难题。该系统可直接从高电压导线取电,并通过无线传输方式将电能输送至电力塔,为输电线路在线监测设备配备一套“高电压无线充电器”,从根本上解决传统“太阳能+蓄电池”供电模式在复杂环境下可靠性差、维护成本高等瓶颈问题。论文链接:网页链接(来源:电机系)清华大学
论文技术路线图网友观点10:
固态电池,迎来关键时刻,产业链核心公司再梳理!(附名单)固态电池产业加速发展,目前已经迎来了重要时刻。近期行业和公司的多个关键动态表明,固态电池正加速进入产业化落地的最后关键阶段。1,2025年9月3日召开的第七届高比能固态电池关键材料技术大会上,行业龙头联合发布《全球硫化物全固态电池技术路线图》,明确2027年实现能量密度450Wh/kg、循环寿命2000次的产业化目标。同时,中国动力电池创新联盟启动固态电池安全标准制定,计划2026年发布全球首个全固态电池安全认证体系。2,2025年9月2日,亿纬锂能成都固态电池量产基地正式揭牌,其自主研发的“龙泉二号”全固态电池同步下线。该电池采用硫化物电解质体系,能量密度突破400Wh/kg,已完成千次循环测试且容量保持率超92%。这是中国首个实现Ah级软包全固态电池量产的里程碑事件,标志着中国在固态电池规模化生产上取得实质性突破。3,国轩高科首条0.2GWh全固态中试线于2025年7月贯通,其“金石电池”能量密度达350Wh/kg,容量提升至70Ah,预紧力需求下降90%,并通过针刺、热箱等极端安全测试。4,宁德时代与宝马合作开发的固态电池测试车已于2025年7月进入实车路测阶段。比亚迪首款搭载全固态电池的海豹EV测试车已完成1300公里实际路测(CLTC工况理论续航1875公里)。5,2025年6月,欧盟通过新规要求2030年后销售的电动车必须搭载固态电池或其他高能量密度电池(能量密度≥400Wh/kg)。以上种种,综合揭示了当前固态电池已经跨越了“技术可行性验证”的阶段,技术路线逐步清晰明确,目前正式进入“中试到量产攻坚”阶段。头部企业的量产时间表(2026-2027年)、政策法规的刚性要求、材料工艺的突破性进展,
页面下方是[维斯网络]小编根据你当前搜索的关键词【论文技术路线图】帮你整理出来的相关图片素材(不可商用)、视频资料(版权归原作者)、站内相关图文等结果,这些内容都可以帮助你更好的了解【论文技术路线图】。另外,我们也帮你整理出了跟关键词:论文技术路线图 高度相关的词汇和长尾关键词,还有一些站内经常出现的高频关键词,希望你能对这些内容感兴趣。如果你希望别人在搜索引擎中查询关键词【论文技术路线图】或者在GPT类的AI问答中提到【论文技术路线图】的时候,能够看到你的网页、品牌或联系方式,建议你了解一下网站SEO优化或关键词GEO优化服务,目前维斯网络已经和国内顶尖的SEO技术团队、专业的GEO技术顾问“友软网络”合作,可免费解答SEO或GEO领域的专业问题,友软网络客服QQ:853616368
【版权声明】内容转摘请注明来源:https://www.wives.cc/post/%E8%AE%BA%E6%96%87%E6%8A%80%E6%9C%AF%E8%B7%AF%E7%BA%BF%E5%9B%BE.html 本文标题:《论文技术路线图(论文指导记录10条)2025年12月精选导读》
【权限声明】为了在不同的设备环境下更好的展现内容,网站需获取设备IP及设备UA信息。
设备IP:18.97.14.85
设备UA:CCBot/2.0 (https://commoncrawl.org/faq/)
夜星辰国际电影军城迷你世界苹果嘉儿水盆前灯唐心赵露思身高慕容云小能手专家说王直随身拍潮汕英歌舞把戏田金缩紧OCL小鸽子声控助眠落雨有钱没钱我们的夏天平步湘子迢迢冒险世界亡者徐卓1903基围你给我滚密爱漂亮姐姐青霞古风舞蹈人手四伏心动的信号剑云鲁奇宋雨琦和和阿桃融洽星宫罗小黑战记掏心树影睡梦银泰店无念空人即将上映呆子承恩手电筒杜甫云雷童乐夏一陈重国界周震司徒银屏利兆天水年华猩红相会河南女孩羊羊羊公主学院柯尔赵小亮还是我罗姐饼子举国吴彦祖潘玮柏金永柯立猫视频范世琦猎梦泼天李开心陈星旭文斯唐子科普视频问鼎富城空岛生存无忧渡晟怎么读德里克古贺林伯陈情猜车马驹超意兴苦行响声万象天成千羽玩具挖掘机红袍黄金实时价格有理鲍勃陈逸鬼灭之刃小房列夫萨尼范思人猿泰山战记追光动画好戏车中小蜗空大唤爱天降福星she小亚热门推荐华国水青山玄师熊岭史蒂沙海生死逃亡进化史f426挡不住小羊咩咩最终的结局拆开汪大飞仔电影青羽七年五季音乐现场毒2一真马尔克七只成志娄庄晓泽田西班梦千年大间谍当真七步刘德华追诉哈利波特与魔法石跑出来陈芷爱罗贤王葫芦娃富大龙烟花女花开半张妈郑海小莲施施吕良伟看见你人类幼崽迷惑铁胆文玉和你说阿博素汐野性之夜当道情世大白梨重生80年代农村小伙可爱小动物周楷来玩救主张钧甯拄拐烦人买表寒窑
论文技术路线图最新视频
论文技术路线图最新素材
随机内容推荐
菲迪曼赤脚大仙楼上燕窝可乐加盐帅哥动漫路由器怎么改密码yijian三界逍遥神k244福州地铁总裁爹地太放肆章鑫刘俊昌总裁强制爱黑道天涯鼠标连点韩国电影网徽商银行招聘奔驰系列兰蔻绵阳东辰国际学校十二属相图片征兵体检广州到深圳高铁高中数学教学案例亿家武汉邮电学院郁南天气预报特战部队东营出租车小露珠中国十大杰出人物民丹岛赤峰市医院赵云故里鬼屋大电影手工水饺抚州市教育局新学期新打算山村生活任逍遥李振波心脏房颤盐王爷如果再看你一眼天才学习系统王振东高铁列车时刻表重生豪门淑媛逍客内饰二人台山曲团购之家延津县地图潮南实验学校奥迪a3改装气流分级机囍上眉梢钟发平安卓单机游戏下载联兴初中物理实验慈航道人白眼狼君电缆公园前地铁站厦门技师学院字幕制作软件足球教学田园人家泰航中国铁道部雪夜访戴玛丝菲尔素香港浸会大学排名徐州植物园平顶山新闻去城市申论批改李小龙游戏半坡饰族无烟煤价格萧山三中中国大唐英语四级培训南宁海关深圳南山区地图王学华手机点歌香港历年gdp重生1983故宫鸟瞰图古驰香水江西交通干部学院接吻猫女鞋明朝五好家庭只身逆天希灵帝国我的女友是丧尸金刚般若波罗蜜经不来梅港周文巅峰之夜英语作文万能模板心慌气短王志峰成人高考专业生灭廊坊长途汽车站双胞胎男孩名字广州广告公司嫉妒的近义词辽阳银行王鸿举嘉兴市交通学校难逃夫郎钩钩缠福州华侨中学辐射管图章制作室内平面图十五天感谢语温馨小说郑强简介雨后彩虹图片马头共享账号实用万年历江北机场招聘希森青岛白珊学校山东商学院包钢集团回龙观附近租房聚u惠首任军长缩句练习题徐丽丽取网名楚王妃靓女图片公交一卡通广东惠州十二生肖最佳配对乌克兰人口广东省委组织部我来自2050钢铁协会波音78785年属什么的徐文礼乐中学鬼师y8k244福厦高速铁路文竹开花小米平板房产中介排名夏岚m5000dnf天空6半个梦登革热疫情世界上最帅的男人潮汕徐乐钢铁指数鬼歌埃克森美孚公司韩宇南通附属医院第一人称射击游戏演员于洋狂躁症户外鞋贵阳市第一中学西安交大附中江西自考考研确认时间宝宝饼干厦门岛内地图于淼江湖追杀令陕西省教育网渤海石油高级网络工程师快速瘦身红楼梦人物cleo富士中国电热带孙强龙血战士广汽丰田怎么样芙蓉泣露香兰笑刘兰芳岳飞传翠鸟傣族音乐驭夫术徐州学院那小子真帅电影
论文技术路线图相关资源
今日热点推荐
吵架版欧若拉为了人生不白活我们应该做什么民企成为这份外贸成绩单“主力军”该收收心回家过年了十分钟能做什么挑战终于等到时代少年团全员入驻抖音浙江温州系列新曲等了一年的智利车厘子终于来了我国加快海洋经济应用场景开放驻南非使馆提醒中国公民加强防范高市早苗被要求辞职武汉外卖骑手打死人系谣言香港火灾已致160人遇难王毅:日本作为战败国应深刻反省被雷达照射又无法摆脱意味着什么三星三折叠真机上手张堃鹏赵汝亮险胜郑肖淮代勇北京WB零封金陵科技学院俄罗斯驻朝大使逝世爱你老己改编挑战狼队1:4曼联我会一直顺视频观看总结解释不清了狙击蝴蝶弟弟表白被拒白天辉被执行死刑狙击蝴蝶抖音追剧团超感迷宫开播日本海啸预警解除王鹤棣是老师最可爱的学生2026我一定会幸福的这就是朱迪尼克灵魂伴侣的默契吗陈妍希剧宣状态满40减20用一条日常拥抱冬天我的捧哏抖出无数包袱不二之臣吻戏给我看脸红了用陈伟霆的视角打开现在就出发谭思婷终于被儿子接受特朗普警告日本跟着蛋神煮鸡蛋又到了跳初雪的季节双12冬日氛围感穿搭大赏带得闲谨制主题曲走遍抖音范丞丞陈赫三角洲一命通关尹正得闲谨制演技海南省委原书记罗保铭获刑15年努比亚总裁倪飞谈豆包手机今天是太阳雨开机量子计算机让“神机妙算”具象化了欧盟重罚X平台遭特朗普抨击智谱开源“会操作手机的AI”






























