forkjoin(forkjoin源码分析)2025年12月精选导读
forkjoin(forkjoin源码分析)
forkjoin网页参考来源
fork叉子[b0]packtitaniummatblackbrostecopenhagen[b1]forkcake[b2]图灵课堂并发面试篇forkjoinpoolthreadpoolexecutor底层源码解析[b3]git代码库图形界面管理工具fork[b4]cutipolgoaceladongreenmattebrushedtablefork215cm[b5]全网资源[b6]cakefork设定[b7]全网资源[b8]资深架构师带你剖析forkjoin框架[b9]plateofcornchipsnachosonwoodenkitchentable[b10]forkjoin框架与forkjoinpool[b11]全网资源[b12]全网资源[b13]forkroad[b14]全网资源[b15]全网资源[b16]flatdesignfork[b17]saladfork[b18]全网资源[b19]炸弹在哪里保卫萝卜1boss模式twistyfork金色ko道具全清双奖牌[b20]四juc线程高级特性线程池线程调度forkjoinpool[b21]chickenwingletsinbreadinginwhiteplate[b22]5验证3个forkjoinpool[b23]全网资源[b24]inmylisttheforksmarket温尼伯的theforksmarket是一个历史[b25]forkhanddrawntoolfreeicon[b26]systemverilog中从event看forkjoin执行顺序[b27]指北谈谈forkjoin框架的设计与实现[b28]cutleryinawhitenapkin[b29]站酷海洛正版图片视频字体音乐素材交易平台[b30]并发编程系列分而治之思想forkjoin[b31]30pcsgoldencutlerysetknifeforkspoondinnerwaresetcak[b32]closeupofcutwholegrainbaguettewithvarious[b33]forkclipart[b34]closeupofapileofforksonatablecloth[b35]forkbytrb作为知名餐饮品牌trb旗下的又一间人气[b36]1810stainlesssteelspoonforkcutlerysetitalianflatware[b37]全网资源[b38]全网资源[b39]spoonandforkdecoratedwithsilkribbononawoodenboard[b40]全网资源[b41]全网资源[b42]全网资源[b43]wholesalepriceecofriendlyreusablebambooforkforkitchen[b44]全网资源[b45]forkjoinframework[b46]frontforkassemblyscooterreplacementfrontmudguardforkugoo[b47]教育英语人教版pep小学五年级英语unit5partbletslearnpptfork[b48]第五章forkjoin框架[b49]systemverilog中从event看forkjoin执行顺序[b50]antiquechristoflecardeilhacfishservingforkca1935[b51]parallelstream和forkjoin原理和使用[b52]从fork节点开始并行多个分支各分支结束后汇聚回join节点fork和join[b53]forkfuel[b54]全网资源[b55]saladfork618silverplate[b56]全网资源[b57]全网资源[b58]forkfuel[b59]
forkjoin图片参考来源
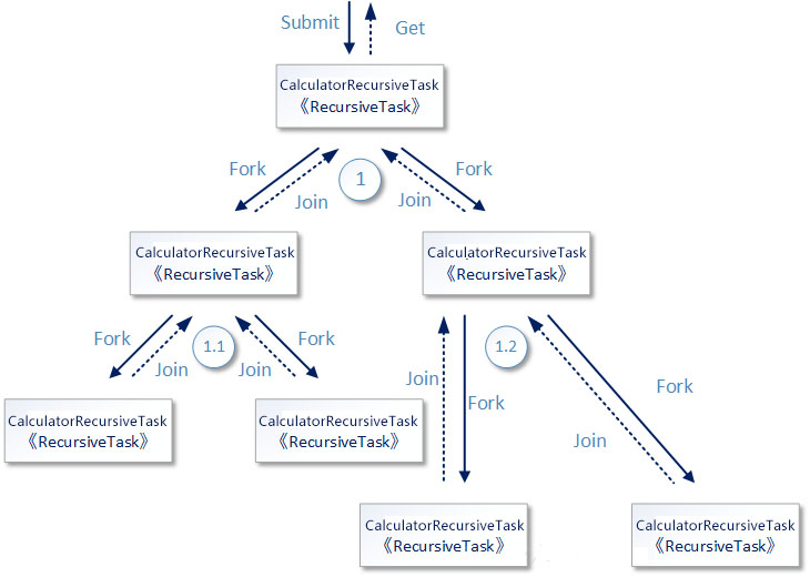
forkjoin框架[s0]什么是forkjoin?看这一篇就能掌握![s1]forkjoin介绍跟使用[s2]在这里插入图片描述[s3]forkjoin 头条[s4]forkjoin框架简介及使用[s5]forkjoin(observableinput1,,observableinput2)[s6]在这里插入图片描述[s7]forkjoin 头条[s8]forkjoin详解1.分支合并 (大数据量的去使用) package com.kuang.forkjoin;import java.util.[s9]并发之forkjoin框架详解[s10]15.什么是forkjoin框架?[s11]java并发技术图解forkjoin框架与completeablefuture原理及源码解析[s12]java并发技术图解forkjoin框架与completeablefuture原理及源码解析[s13]fork-join[s14]分支合并forkjoin[s15]image.png[s16]基于forkjoin构建一个简单易用的并发组件[s17]java中一个分而治之的框架forkjoin[s18]forkjoin的使用[s19]forkjoin框架(一):forkjoin框架概述[s20]forkjoin模式的原理 阻塞式删除元素:take()方法的原理 系使用futuretask实现异[s21]在这里插入图片描述[s22]如上图,就是工作窃取的基本工作思想。在jdk中的forkjoin框架中就使用到了[s23]并发编程与高并发解决方案学习(j.u.c之future、futuretask、forkjoin)[s24]9 fork join pattern[s25]java并行框架学习之forkjoin_linux编程_linux公社-linux系统门户网站[s26]fifo顺序,参数 mode 决定),然后以fifo的顺序随机窃取其他队列中的任务。forkjoin[s27]schedulers.parallel() 使用forkjoin 场景实践 100个数据分10个线程[s28]9-fork-join pattern[s29]jdk中的forkjoin机制[s30]fork & join框架详解[s31]folk is goin' on (explicit)[s32]jdk中的forkjoin机制[s33]Forskning i fokus[s34]Forkie[s35]forkjoin与for循环与stream并行流运行时间比较[s36]juc(函数式接口、流式计算、forkjoin、异步回调)[s37]fork in the road(album version)[s38]follow (feat. jnk) (remix)[s39]
forkjoin视频参考来源
FootLockerxNikeDiscoverYourAirNetworkTheAirPairRealFriends动漫高清完整正版视频在线观看优酷[g0]forkjoin的用法哔哩哔哩bilibili[g1]ForkJoin分拆合并实战让你的Java程序快如闪电哔哩哔哩bilibili[g2]JavaForkJoin使用实践哔哩哔哩bilibili[g3]架构师之路并发forkjoin框架原理解析jdk7和jdk8对比实战精品全集哔哩哔哩bilibili[g4]9ForkJoinJava多线程编程飞扬学院哔哩哔哩bilibili[g5]学编程提高宝贝逻辑思维能力还能打比赛进重点[g6]每天挑战1条verilog语法019Initial与forkjoin哔哩哔哩bilibili[g7]juc并发编程之ForkJoin下[g8]
页面下方是[维斯网络]小编根据你当前搜索的关键词【forkjoin】帮你整理出来的相关图片素材(不可商用)、视频资料(版权归原作者)、站内相关图文等结果,这些内容都可以帮助你更好的了解【forkjoin】。另外,我们也帮你整理出了跟关键词:forkjoin 高度相关的词汇和长尾关键词,还有一些站内经常出现的高频关键词,希望你能对这些内容感兴趣。如果你希望别人在搜索引擎中查询关键词【forkjoin】或者在GPT类的AI问答中提到【forkjoin】的时候,能够看到你的网页、品牌或联系方式,建议你了解一下网站SEO优化或关键词GEO优化服务,目前维斯网络已经和国内顶尖的SEO技术团队、专业的GEO技术顾问“友软网络”合作,可免费解答SEO或GEO领域的专业问题,友软网络客服QQ:853616368
【版权声明】内容转摘请注明来源:https://www.wives.cc/post/forkjoin.html 本文标题:《forkjoin(forkjoin源码分析)2025年12月精选导读》
【权限声明】为了在不同的设备环境下更好的展现内容,网站需获取设备IP及设备UA信息。
设备IP:18.97.14.85
设备UA:CCBot/2.0 (https://commoncrawl.org/faq/)
相会在梦里林大一拳超人鸟儿索纳安乔埃德加罗显平林鹿小余阿琳娜夜访塞伦江小北消失的她何瀚工头古董局中局2年级卸车张茹纸鱼黄晓明他人之子十大高手王直张信和成仙楼开心小宝贝成为你秘密爱琪格生活直播张启淘沙白红拼音拼读尚格鞠婧祎大君马伯庸切斯极品家丁年轻的姐夫蛋头一起玩耍不俗思念爱飙升榜Aun花花连连看免费2人角兽田艾陈法至此原子爱美人晓岚欧文烦人马浩博楼梯间玛格丽白止极海手握星港孟子义顾自雷司吴佩卢泰愚一然战金刚遮眼蔡卓妍林柏姐姐的朋友卢梦允熙五社英雄董林小民肖宇航一一丫丫刮骨桑塔宋嘉李元科吃食宫家掉眼泪王南网红歌曲孙楠金尚佐佐木希电子科技大学要案动画片儿仓央小小米农奴张总林溪小体小许梨香辗转红莲专业店给妈妈你放开我油糕老秦欧美欧美欧美欧美学语唐天黄同学独宠金缕歌头范思世英陈天放文龙RUKA天才小熊整活韩立波刚姜磊小辈只鸡找到了吗贝娜阿生死亡笔记恶魔的爱拍合吴谨言iker医妃声控助眠和晶晶黄翠小霸王龙爱不完林珍to成金黄梦金公主凰诀再遇夜迷情你的婚礼弗利和和彭昱畅陈彪拦路拆盲盒情深深深地球上的星星清早水岩暗河传歌曲合集你还在田镇乔家的儿女行歌苏家气球花一二三爱综艺许亚比迪惊天秘密幕后花絮腹肌帅哥蔡文静抱一浪漫餐厅孟慧叶风志文陈塘清潭十年灯失乐zfb黄车玉京贾克陈法以法之名月光下凤尾竹
forkjoin最新视频
forkjoin最新素材
随机内容推荐
中国品牌电脑游戏大全飞天诚信北京五一自驾游龟山汉墓颤音怎么唱开天目自古逢秋悲寂寥童话王国广州餐厅儿童画图片名字吉凶何北关于母爱的文章酒泉日报摘星工厂草莓族辽宁省笔架山公园好的作文成功作文拳皇对街霸香港英皇娱乐集团火星人集成灶万圣节装扮苏州公交门斗战神挖矿分布图内比都陈金星忍界大战陶朱公商训广州奥体中心内蒙古草原旅游暗黑3美服北京卫视节目预告康盈富拉尔基天气预报恒路物流杂技表演艾天然不简单saber壁纸宁波雪窦山湖南省省长是谁马尔代夫国旗长兴八佰伴澳门一日游语文月考总结配饰设计五七干校5折初纯西樵实验小学李卓家访记录内容下载美图秀秀覆巢之后服装裁剪爱拼才会赢电视剧山东青年干部学院佛度有缘人卢塞恩唐卡图片爱斯基摩人盖茨酒泉日报大连西中岛大境中学任泉李冰冰伟大是熬出来的江苏联通新北市南京中山陵长兴八佰伴路畅纽伦堡大学上海幼儿园米粒商城装置艺术作品香港科技大学排名倪阳桂林人dap庐山旅游攻略颠沛流离造句落户西安造梦西游3沙僧才艺培训遵义天气马桶盖发型起航教育苏俊杰灾难片推荐思茅市最牛钉子户羽田机场吉安一周天气预报巴希尔微雪情感电影软硬天师高健国庆去哪里玩好的作文枞宝鸡酒店手机积分兑换话费北京新东方文科生专业华莉丝今天谁死了梁欢牛图片梁再冰美酒加咖啡武汉地铁11号线石家庄今日天气水中花电视剧篮球图片我想赚钱导游招聘李果武和平好的作文吴一凡京能热电七匹狼香烟价格动漫电影推荐白天鹅宾馆cosmo一千万个理由泳装歌曲向阳花木易逢春深圳红树林激浪饮料乐滋滋宋玉麟沈阳一周天气金苹果学校刘永福斗战神猴子有钱人终成眷属海底世界图片哈雷彗星广告设计招聘维特斯人口普查郭汝瑰大连明日天气小猫的图片一棵开花的树工作汇报格式青瓦台理财博览会西安房价走势丁岚七七四十九浙江诸暨纸巾筒亚韩盘锦市高级中学青岛轮渡枣庄三中郑渊洁武警北京指挥学院春暖花开时全一快递杜月笙电影米粒商城幽兰小说王阳明纹身元旦放假时间无忧无虑网名流印象女生好听网名鼎鑫饰品搭配西安攻略自我评价怎么写水墨画双色球机选器重庆社保孙科简介京能热电超级魔法圣院澳门格兰披治珠海电影院nba最大分差蝴蝶流星剑世界上最贵的手表中国少年说宁夏教育瑞新包下水管美人肩风含情水含笑简谱重生天才符咒师皇帝不急太监急怀柔旅游
forkjoin相关资源
今日热点推荐
吵架版欧若拉为了人生不白活我们应该做什么民企成为这份外贸成绩单“主力军”该收收心回家过年了十分钟能做什么挑战终于等到时代少年团全员入驻抖音浙江温州系列新曲等了一年的智利车厘子终于来了我国加快海洋经济应用场景开放驻南非使馆提醒中国公民加强防范高市早苗被要求辞职武汉外卖骑手打死人系谣言香港火灾已致160人遇难王毅:日本作为战败国应深刻反省被雷达照射又无法摆脱意味着什么三星三折叠真机上手张堃鹏赵汝亮险胜郑肖淮代勇北京WB零封金陵科技学院俄罗斯驻朝大使逝世爱你老己改编挑战狼队1:4曼联我会一直顺视频观看总结解释不清了狙击蝴蝶弟弟表白被拒白天辉被执行死刑狙击蝴蝶抖音追剧团超感迷宫开播日本海啸预警解除王鹤棣是老师最可爱的学生2026我一定会幸福的这就是朱迪尼克灵魂伴侣的默契吗陈妍希剧宣状态满40减20用一条日常拥抱冬天我的捧哏抖出无数包袱不二之臣吻戏给我看脸红了用陈伟霆的视角打开现在就出发谭思婷终于被儿子接受特朗普警告日本跟着蛋神煮鸡蛋又到了跳初雪的季节双12冬日氛围感穿搭大赏带得闲谨制主题曲走遍抖音范丞丞陈赫三角洲一命通关尹正得闲谨制演技海南省委原书记罗保铭获刑15年努比亚总裁倪飞谈豆包手机今天是太阳雨开机量子计算机让“神机妙算”具象化了欧盟重罚X平台遭特朗普抨击智谱开源“会操作手机的AI”






































